榮獲高雄市政府社會局112年度評鑑優等

高雄市老人公寓(崧鶴樓)

  • 關於我們
    • 興建記事
    • 公寓簡介
  • 關於基金會
  • 服務介紹
    • 關於基金會
    • 環境設施
      • 一樓公共區
      • 居家生活區
      • 休閒康樂區
    • 崧鶴志工
    • 捐助名錄
      • 115年度芳名錄
      • 114年度芳名錄
      • 113年度芳名錄
      • 112年度芳名錄
      • 111年度芳名錄
      • 110年度芳名錄
      • 109年度芳名錄
      • 108年度芳名錄
      • 107年度芳名錄
      • 106年度芳名錄
      • 105年度芳名錄
      • 104年度芳名錄
      • 103年度芳名錄
      • 102年度芳名錄
      • 101年度芳名錄
      • 100年度芳名錄
      • 99年度芳名錄
      • 98年度芳名錄
      • 97年度芳名錄
      • 96年度芳名錄
    • 服務與費用
      • 服務內容
      • 收費標準
    • 公寓申請須知
    • 進住辦法
    • 專業醫療群
    • 活動剪影
    • 衛教園地
      • 老人相關疾病
      • 老人保健
      • 銀髮族營養
    • 社福資訊
      • 福利申請資訊
      • 社福好站分享
    • 長青學苑
    • 候位名單
    • 老青共伴方案
  • 環境設施
    • 一樓公共區域
    • 居家生活區
    • 休閒康樂區
  • 崧鶴志工
  • 捐助名錄
  • 訊息發佈
  • 聯絡我們
  • 首頁
服務介紹
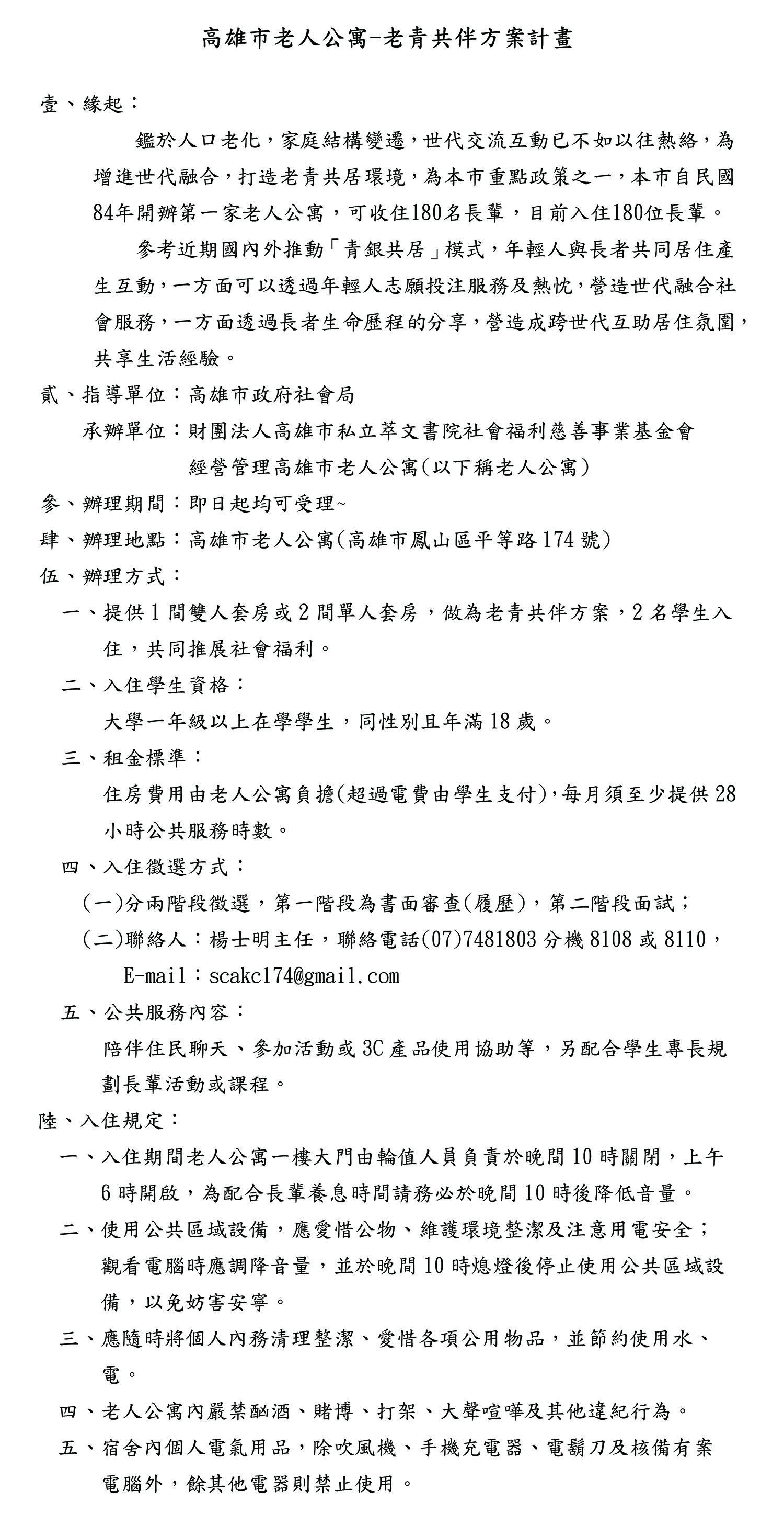
老青共伴方案

老青共伴方案

返回

    服務介紹

  • 服務與費用
    • 服務內容
    • 收費標準
  • 公寓申請須知
  • 進住辦法
  • 專業醫療群
  • 活動剪影
  • 衛教園地
    • 老人相關疾病
    • 老人保健
    • 銀髮族營養
  • 社福資訊
    • 福利申請資訊
    • 社福好站分享
  • 長青學苑
  • 候位名單
  • 老青共伴方案

高雄市老人公寓(崧鶴樓)

高雄市鳳山區平等路174號 電話 : 07-7481803 傳真 : 07-7451079
信箱 : scakc174@gmail.com 網址 : https://www.sh.org.tw